上海奥麦达微电子有限公司

专业高效
微纳加工公司

玻璃基光存储+飞秒激光直写激光--写入玻璃用于高密度、快速且高效的档案数据存储(微软)

#飞秒激光直写 #双光子直写 #双光子光刻 #双光子聚合 #双光子3d光刻

数字信息的长期保存对保护人类的知识并传承给未来几代人至关重要。现有的档案存储解决方案,如磁带和硬盘驱动器,因其有限的介质寿命而不适合长期数据存储。光存储方法,特别是在玻璃等坚固介质中进行激光写入,已成为一种有前景的替代方案,具有更长的寿命潜力。以往的研究主要优化了数据密度等个别方面,但尚未展示一个完整的系统,包括写入、存储和检索信息。在这里,我们报告了一种基于飞秒激光直接写入玻璃的光学档案存储技术,旨在满足档案存储的实际需求,我们称之为Silica。我们在一块120毫米见方、2毫米厚的玻璃片上实现了1.59 Gbit mm−3的数据密度,在301层中存储4.8 TB的数据。所展示的写入模式使得每束激光的写入吞吐量达到25.6 Mbit s−1,受激光重复率限制,且每位的能量效率为10.1 nJ。此外,我们还将存储能力扩展到了铝硅酸盐玻璃,提供了一种成本较低的介质,并简化了写入和读取过程。对铝硅酸盐玻璃中写入体素的加速老化测试表明,数据寿命超过10,000年。

划重点(双光子3D打印代工)加工能力

特征尺寸:横向200纳米,纵向400纳米

深宽比:5:1。

最大尺寸:500um*500um

最大高度:100um

基板:玻璃/光纤/其他光滑基底

打印形状:微针,微透镜,光纤端面结构,衍射结构,其他微纳结构

双光子打印用---紫外钝感双光子打印胶水-全程技术支持--保证使用没问题

640

优点1:紫外钝感,就是紫外不敏感,无需避光低温保存,荧光阈值低使用方便

优点2:双光子聚合活性更高,15mw激光功率下打印速度就可以达到100mm/s

优点3:纯国产,兼容国外多款机台,同时在胶水定制开发效率等上面具有极大的优势

优点:4:全程技术支持,可以调整胶水参数,来匹配实际应用需求 

客户:中山大学,北理工,浙大,深圳技术大学,哈工大等等 


我们为客户提供晶圆(硅晶圆,玻璃晶圆,SOI晶圆,GaAs,蓝宝石,碳化硅(导电,非绝缘),Ga2O3,金刚石,GaN(外延片/衬底)),镀膜(PVD,cvd,Ald,PLD)和材料(Au Cu Ag Pt Al Cr Ti Ni Sio2 Tio2 Ti3O5,Ta2O5,ZrO2,TiN,ALN,ZnO,HfO2。。更多材料),键合(石英石英键合,蓝宝石蓝宝石键合)光刻,高精度掩模版,外延,掺杂,电子束光刻等产品及加工服务(请找小编领取我们晶圆标品库存列表,为您的科学实验加速。

请联系小编免费获取原文

640 (1)


文章名:Laser writing in glass for dense, fast and  efficient archival data storage
作者:单位:Microsoft Research Project Silica Team

人类正在以指数速度生成数据,约每三年翻倍(参考文献17)。其中许多数据具有显著的个人、商业或法律价值,必须保存几十年甚至数百年。然而,大多数数字档案系统依赖的介质会在几年内降解,因此不适合长期存储数据【1-3】。因此,数据必须定期迁移到新介质,这一过程在时间、设备和能源上都需要付出高昂的成本。

因此,找到一种适用于长期保存数字数据的替代技术至关重要。基于激光写入玻璃或其他耐用介质的光存储技术,称为飞秒激光直接写入,成为一种有潜力颠覆现有技术的有前景的候选方案。这是因为该介质本身具有热稳定性和化学稳定性,能抗湿气侵入、温度波动和电磁干扰【19-21】。

在这里,我们介绍了Silica,一种基于飞秒激光直接写入玻璃的全面档案数字数据存储技术。我们的技术保证数据完整性(存储的数据能够无误地被检索),并且使用此技术的存储系统【18】保证了高数据耐久性(数据不会因故障而丢失)。Silica是首个满足生产存储系统所有要求的基于玻璃的数据存储技术。

我们的工作推动了该领域的发展,因为我们考虑了所有在“关键指标”部分定义的主要系统指标。我们与已知的前期工作【4-16,22】(补充信息)进行了比较,结果表明,Silica是第一个在所有这些关键存储指标上表现优异的玻璃存储技术,并且是第一个在写入、读取和解码操作上都能可靠运行的技术。

我们的工作基于几个关键创新:
• 玻璃中体积像素(体素)写入的两种高效方案:我们使用依赖于各向同性折射率(RI)变化的相位体素和基于各向异性变化的双折射体素(见“写入数据”部分)。我们演示了高质量的体素,每个体素存储超过一个比特,使用最少的脉冲。
• 高吞吐量、稳定写入:我们通过每束激光使用多个光束来演示高吞吐量的写入(扩展数据图4)。我们使用闭环反馈系统来主动监控并优化激光功率,在写入过程中提供精确的能量稳定性,从而在大规模使用不同写入器时实现可预测性和可靠性(见“基于发射的体素写入控制”部分)。
• 数据保持特性:我们开发了一种方法来单独表征玻璃中存储的数据的寿命,而不是玻璃介质的寿命(见“寿命”部分)。
• 机器学习解码:基于我们之前的工作【23】,在这里我们应用了基于机器学习的解码(见“读取与解码数据”部分),以应对噪声和体素间串扰。

640 (1)

图1 | Silica系统。我们在补充信息中将Silica与其他存储技术进行了比较。
a,数据来自用户。这些数据被处理为比特流,例如,通过压缩、加密和前向错误校正(FEC)。
b,数据比特被编码为符号。一个符号对应于一个调制器配置。
c,d,将玻璃样品加载到写入子系统中,激光束相对于玻璃移动时,调制器设置随时间变化。符号按层逐层写入,从底部开始,直到填满玻璃的全部厚度。
e,数据可以在玻璃中安全存储超过10,000年。
f,读取时,我们使用自动显微镜和相机捕捉每个2D层体素的图像。
g,图像传递给解码器,以恢复用户数据。

Silica的高层次组织结构如图1所示。用户数据作为比特流输入,随后使用前向错误纠正(FEC)添加额外的比特(图1a)。这确保了数据完整性,尽管在写入和读取过程中会出现随机错误。然后,比特被分组为符号(图1b)。每个符号对应一个体素,并存储超过一个比特。激光能量或偏振在激光束相对于玻璃样本移动时进行调制(图1c,盘片)。体素被写入二维(2D)平面,并堆叠成三维(3D)体积(图1d)。在每个平面中,体素根据读取系统的视场(FOV)组织成扇区。扇区被垂直堆叠成轨道。我们使用宽视场显微镜进行读取(图1f)。符号通过卷积神经网络(CNNs)推断(见“读取与解码数据”部分),然后解码为用户比特(图1g)。

所有步骤,包括写入、读取和解码,都是全自动化的,支持稳健、低工作量的操作。该自动化使我们能够在大规模上评估技术的稳定性,利用数十亿比特数据的重复写入和读取。我们通过加速老化实验演示了所写数据的长期稳定性。我们预测数据在室温下稳定超过10,000年(图1e),展示了该介质的档案潜力。我们通过验证所有写入的数据都能无误地解码回原数据,来证明数据完整性(见“Silica系统分析”部分),而数据耐久性则通过跨轨道和跨盘片的数据冗余实现【18】。

这种全系统的方法使我们能够严格且全面地评估基于玻璃的档案存储技术,将Silica确立为数字时代的未来证明档案解决方案。

写入数据

在本节中,我们介绍了支撑Silica的飞秒激光写入的创新。现有的工作在吞吐量和效率上有限,部分原因是许多技术依赖于每个体素多个激光脉冲【10,24-26】。为了克服这些局限性,我们开发了两种先进方案:双折射体素的伪单脉冲写入和相位体素的单脉冲写入。这些方法最大化了能量效率,并使写入吞吐量达到激光重复率。由此产生的弱改性使我们能够大幅提高密度,因为它们表现出低散射和串扰,从而支持超过300层的数据写入和读取【10,25,27】(见“读取与解码数据”部分)。

640 (2)

图2 | 高吞吐量写入示意图。
a,b,双折射和相位体素的设置(a)和调制方法(b)。
c,发射监测以实现一致的数据写入。
d,双折射体素的伪单脉冲写入示意图以及熔融二氧化硅中拉长的纳米空隙的扫描电子显微镜(SEM)顶视图图像。
e,f,单束(e)和多束(f)单脉冲写入相位体素的示意图。在e中,扫描电子显微镜(SEM)和相位对比显微镜(PCM)图像分别显示了铝硅酸盐玻璃中不同相位体素符号的顶视图和侧视图。EOM,电光调制器;AOM,声光调制器;RF,无线电频率。a.u.,任意单位。比例尺,200nm(d,顶部);2μm(d,底部;e,中间和底部;f,底部);500nm(e,顶部)。

如图2a所示,写入子系统包含一个飞秒激光源、用于数据编码的偏振或幅度调制器(图2b)、光机光束扫描元件以及一个具有可调圈套用于球面像差校正的高精度聚焦物镜。该子系统的任何组件都可能引入空间和时间的能量波动,从而降低体素质量。我们通过使用离线校准结果来调整符号调制,补偿空间不均匀性(见“基于发射的体素写入控制”部分)。我们通过使用闭环控制系统补偿时间波动(图2c),该系统动态调整脉冲能量,以维持目标的等离子体发射水平【28】(见“基于发射的体素写入控制”部分)。

伪单脉冲写入双折射体素

双折射体素由光学各向异性的亚衍射修饰组成,其平面内的方向由写入脉冲的偏振决定。通过改变这个方向,可以编码不同的数据符号【5-7,9,10】,我们使用偏振分辨成像技术进行读取(见“读取和解码数据”部分)。在熔融二氧化硅玻璃中,已观察到三种类型的双折射体素。我们首选的类型是拉长的纳米空隙【10】,我们将在下文中详细讨论。另一种选择是(1)纳米光栅【5-7,29】或(2)拉长的纳米孔的集合【9】。第一种选择并不理想,因为纳米光栅会产生较高的散射和引入残余应力。我们尝试了第二种选项,采用连续写入模式(扩展数据图1),但需要较大的写入能量,并且由于热积累,吞吐量受到限制。

我们的新伪单脉冲写入模式通过仅使用两个脉冲来形成拉长的纳米空隙,改进了以往的工作【11】。我们将每个脉冲分为两个:一个形成空隙(种子脉冲),另一个则拉长先前形成的空隙(数据脉冲)。这些脉冲在束扫描方向上分开,通常间隔为体素间距的两到三倍。我们使用可调光束分 splitter 来分离脉冲(见“通过伪单脉冲模式写入双折射体素”部分)。通过这种方式,单个激光脉冲同时启动新种子结构的形成,并将现有种子结构转化为数据体素,从而以10 MHz的激光重复率写入体素(扩展数据图2)。在分离脉冲之前,我们调制脉冲,因为我们发现体素的方位角仅由数据脉冲的偏振决定。我们使用椭圆偏振进行写入,以减少调制器驱动电压【24】。

通过单脉冲写入相位体素

相位体素是由飞秒激光诱导的各向同性修饰,具有局部改变的折射率(RI)和最小的光学散射。脉冲能量被调制以编码符号。这些修饰已在各种透明材料中观察到【21,30-32】。在我们的工作中,我们在铝硅酸盐玻璃中写入(图2e-f)。每个体素由单个脉冲写入,因此体素以10 MHz的激光重复率写入。我们使用声光调制器(AOM;见“写入相位体素”部分)调制束能量。不同的符号对应不同的折射率变化,可以使用泽尔尼克相位对比显微镜进行读取【33】(扩展数据图3;见“相位读取”部分)。

此外,我们通过将激光分成4个独立调制的光束,演示了65.9 Mbit/s的吞吐量。我们使用相同的扫描器和物镜扫描所有光束(图2f和扩展数据图4)。写入、读取和解码的结果表明,通过这种方式,吞吐量可以扩展而不会损坏介质。

读取和解码数据

写入后,我们进行读取和解码以恢复原始数据。我们使用宽视场透射光学显微镜进行读取,这允许我们并行读取体素(见“读取硬件”部分)。使用的检测数值孔径(NA)为0.6;较低的NA值无法充分解析相邻体素的信号,而较高的NA值则会引入更显著的深度球面像差【34-36】。我们通过在z方向上平移玻璃,并调整物镜的球面像差校正圈套,读取一条数据轨道,然后在xy方向移动到下一条轨道。我们使用自动对焦算法以正确的焦点位置获取每个扇区的图像。

640 (3)

图3 | 读取与解码。
a,使用偏振分辨显微镜读取双折射体素的示意图。
b,使用相位对比显微镜读取相位体素的示意图。
c,解码流水线,显示图像被解码为恢复的扇区。
d,LDPC曲线显示双折射体素和相位体素的码率(横轴)与质量因子(纵轴)之间的权衡,这些体素是在“Silica系统分析”部分详细描述的最先进条件下写入的。
e,示例热图,显示恢复存储在相位体素中的原始数据所需的码率,跨层(纵轴)和轨道(横轴)。数据显示,码率主要依赖于玻璃中的深度,而不是xy位置。OL,物镜。

对于双折射体素,通过不同的偏振状态在单一z平面上获取与单个扇区对应的对焦图像(图3a)。对于相位体素,相位对比的瞳孔平面滤波器将点扩散函数在轴向上拉长。为了减轻这种效应,我们从多个z位置获取图像以解码每个扇区(图3b;见“相位读取”和“机器学习模型”部分)。

图像采集后,图像传递到我们的解码流水线,分为四个步骤:预处理、符号推断、符号到比特映射和错误校正(图3c;见“机器学习模型”部分)。在符号推断中,我们使用基于实验数据训练的卷积神经网络(CNN)(见“机器学习模型”部分)。这为每个体素输出符号概率。对于调试和处理小量数据,例如在标定实验中,我们可以在不使用CNN的情况下解码(补充信息)。

符号概率通过预定映射转换为比特概率(见“扩展二进制格雷码”部分)。我们使用低密度奇偶校验(LDPC)码【37】来校正每个扇区中的错误。为了评估硬件变化如何影响质量因子以及所有关键指标(见“关键指标”部分),我们开发了一种选择LDPC码率的方法(有用比特除以总比特),以在扇区内(校正比特错误)和扇区之间(从扇区丢失中恢复)权衡冗余(见“冗余优化和错误校正”部分)。最佳码率实现了最高可能的质量因子,并对应图3d中的曲线峰值。质量因子比原始比特错误率(BER)或符号错误率(SER)更能准确衡量解码性能,因为它表示恢复所有用户数据所需的冗余量。

图3e显示了深度和轨道上的最大码率的热图。该图的结果对于估算整个盘片的体素质量有两个重要意义:首先,由于轨道之间的变化不显著,我们可以通过读取和解码写入轨道的子集来获得合理的估算;其次,由于每条轨道内的变化较大,我们必须读取子集中的每个扇区。该图还显示,层200-250的码率略低于其他层。我们知道这是读取端效应,因为当倒过来读取玻璃时,这一趋势被逆转。在每个实验中,我们使用数十亿个体素:这些来自超过200条轨道,每条轨道包含超过250个扇区,每个扇区由超过20,000个体素组成。

Silica系统分析

在描述了如何写入、读取和解码数据后,我们现在展示Silica平台的完整系统分析。在扩展数据表1中,我们总结了双折射体素和相位体素模式的关键属性,并包括了相位体素的多光束写入系统的结果。

使用双折射体素,在熔融二氧化硅玻璃中,我们实现了1.59 Gbit/mm³的数据密度(每个盘片的可用容量为4.84 TB,体素间距为0.500 μm × 0.485 μm,层间距为6 μm,共301层,0.85质量因子的8个方位角级别),写入吞吐量为25.6 Mbit/s,写入效率为10.1 nJ/bit。

使用相位体素,在铝硅酸盐玻璃中,我们实现了0.678 Gbit/mm³的数据密度(每个盘片的可用容量为2.02 TB,体素间距为0.5 μm × 0.7 μm,层间距为7 μm,共258层,0.92质量因子的4个能量级别),写入吞吐量为18.4 Mbit/s,写入效率为8.85 nJ/bit。此外,我们的多光束系统通过四个光束并行写入实现了65.9 Mbit/s的吞吐量,而不会引发热损伤。热模拟表明,使用16个或更多光束进行写入是可能的(扩展数据图5)。

尽管使用双折射体素的指标更高,但相位体素在其他方面具有优势(见“未来扩展和结论”部分)。

在每个间距处优化参数

为了选择Silica相位存储的最佳操作参数,我们考虑了数据密度、写入效率和每束激光的写入吞吐量。所有指标都依赖于体素质量(见“关键指标”部分)。密度与单位体积内的体素数量成正比,写入效率与激光脉冲能量成正比,写入吞吐量则与激光重复率和光束数量成正比。因此,给定固定的激光重复率和光束数量,我们通过联合优化密度和体素质量来考虑所有关键指标。前者是可取的,因为它降低了每比特的介质成本和机械开销,而后者则影响所有指标,是整体系统性能的关键。此联合优化是一种权衡,因为在最高密度点,体素质量较低。

640 (4)

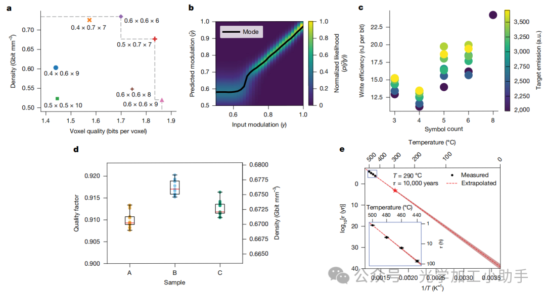
图4 | 系统分析。
a,显示不同xyz相位体素间距(以μm为单位)下的密度和体素质量的图。
b,示例相位体素通道的响应,显示预测调制与输入调制的比较。颜色尺度显示模型估算的每个输出值在给定输入下的可能性。
c,寻找给定体素间距的最佳符号数和写入目标发射。
d,重复读取和写入的质量因子和密度,显示Silica结果的鲁棒性。不同颜色对应相同数据的不同写入重复。
e,阿伦纽斯图,显示衰退时间与温度的关系(插图为实际数据,外圈为外推数据),表明体素的寿命在290°C下超过10,000年。a.u.,任意单位。

图4a显示了体素间距优化的示例(x、y和z间距)。该图展示了从不同间距的数百块玻璃中选出的几个关键点。虚线灰色线表示帕累托前沿:线上的点提供高效的权衡,而位于线下和左侧的点则被其他点主导,可以忽略。点0.5μm × 0.7μm × 7μm提供了每盘4.02TB的可用容量,体素质量为1.84比特(对于相位体素)。

Silica的最佳操作参数预计会随着玻璃成分的不同而变化【21】,因为固有的材料特性会影响体素的形成行为。为评估替代玻璃,我们需要重复这项工作。

对于每个体素间距实验,我们在闭环反馈控制中优化光致发射(见“基于发射的体素写入控制”部分)、每个体素的比特数,以及每个符号的能量调制。我们通过在单个玻璃样品上仅调整发射参数来优化特定间距。我们需要一种实验方法来优化每个符号的符号数和能量调制,因为图像中的体素强度是能量调制的非线性函数,且系统表现出符号依赖的噪声(见“符号选择优化”部分)。图4b显示了能量调制(Y,垂直轴)与已知能量调制(Y,水平轴)的预测。能量调制相对于实验中使用的发射所对应的能量进行了归一化。在低Y时,未形成体素,因此Y在此处是平坦的。随着Y的增加,出现了不可预测且不可用的修饰区域。在较高的Y值区域,是可预测且有用的调制区域。

图4c显示了对于一个示例间距,在优化符号集下的写入效率(垂直轴,较低值更可取)与符号数(水平轴)之间的关系,以及通过颜色展示的发射值。符号数过少时,信道使用不足;符号数过多时,需要更多冗余,导致较低的码率,从而导致写入效率差。

实验重复性

为了评估Silica系统的鲁棒性,我们在三块玻璃上写入相同的数据,并分别读取每块玻璃11次以上,总共进行了37次读取(跨越几个月)(图4d)。对于每次读取,我们解码数据,并找到LDPC曲线上的最佳操作点,以获得质量因子和相应的数据密度。我们将每次读取作为一个点,按相应的写入玻璃样品着色。我们为每个玻璃样品绘制了箱线图,显示了质量因子的中位数(红线)、四分位间距(IQR,箱体)以及最小值和最大值(须条)。数据显示,读取之间的变异性很小:三块玻璃样品的质量因子IQR的平均值为0.00230,导致密度的IQR为1.69Mbit/mm³(即中位密度的0.25%)。引用的0.678Gbit/mm³的标题数字对应于图4d中的玻璃样品B的最佳读取(即最大密度)。

寿命

为了评估相位体素的热稳定性,我们基于阿伦纽斯定律进行加速老化实验,使用可见光衍射测量跟踪写入结构的衰退(见“寿命条件”部分)。图4e显示了与温度T相关的特征1/e衰退时间τ的阿伦纽斯图。根据在升高温度下的测量点的外推,预测长期稳定性非常出色,表明在290°C下修饰的寿命超过10,000年,因此在室温下的寿命更长。该寿命反映了相位体素在隔离条件下的热稳定性,并未考虑外部影响,如机械应力或化学腐蚀,这些超出了本研究的范围。

未来扩展与结论

未来Silica系统的关键选择是使用双折射体素还是相位体素。我们已经展示了双折射体素在关键指标上优于相位体素。然而,双折射体素的高效形成只能在高纯度的硅胶玻璃中实现,而相位体素则可以在任何耐用的透明介质中写入,例如本研究中展示的铝硅酸盐玻璃。对于相位体素,写入和读取硬件更简单,每条光束只需要一个调制器,每个读取器只需要一台相机。两个模式都可以匹配最高的激光重复率10 MHz或更高。

未来,Silica可以利用写入、读取、解码硬件、机器学习模型以及关键组件的商品化的持续进展。任何基础技术的进步,特别是飞秒激光技术,都将改善该技术。

将写入NA从0.6增加到0.85可以将写入能量减少一半,并使体素体积减少四倍,假设写入能量、单位横向面积的体素数量和单位轴向长度的层数与NA²成正比。替代的玻璃成分可能允许更高的体素质量和写入效率,例如,如果它们具有较低的能量修饰阈值。通过使用50 MHz或更高的飞秒激光,并结合跨数百束光束的空间复用,写入吞吐量也可以扩大。

读取吞吐量主要依赖于相机规格和大视场高分辨率光学。本文没有考虑绝对的读取吞吐量,因为它不是系统的重要成本组成部分【18】。

完整的云档案系统需要考虑许多其他计算机系统设计方面【18】。在那里,写入和读取子系统之间的玻璃处理将通过机器人玻璃库自动化【18,38】。

总之,我们展示了Silica,一个使用飞秒激光写入玻璃的光学档案存储系统。我们展示了两种新的基于双折射体素和相位体素的写入数据的模式。这两种模式通过最小化写入每个体素所需的脉冲数,充分利用激光,达到了高写入吞吐量和能量效率,以及高密度。我们的写入硬件、读取硬件和解码流水线的全自动化使我们能够展示在数十亿个体素中的关键结果的鲁棒性。我们通过使用前向错误校正(FEC)完全恢复了用户数据,并通过加速老化实验显示,我们的修饰在室温下持续超过10,000年。简而言之,我们的结果表明,Silica有可能成为数字时代的档案存储解决方案。

方法

关键指标
我们根据以下指标评估Silica存储系统:
• 体素质量,Q = B/nV,是从存储在大量体素中的用户比特数B计算得出的平均值(每体素比特数),nV是体素数量。Q < Qw,其中Qw是每个体素的比特总数,因为冗余比特被添加以纠正错误。我们定义q = Q/Qw为质量因子(见“冗余优化和错误校正”部分)。除寿命外,所有其他指标都依赖于Q。
• 数据密度,ρ = Q/V是可以存储在玻璃体积V中(单位为Gbit/mm³)的体素质量,其中V是通过x间距、y间距和有效z间距的乘积计算得出(即,玻璃的总厚度2mm除以写入的层数)。
• 可用容量是单个120mm见方、2mm厚的玻璃盘片中可以存储的用户比特的总数,考虑到工程开销,减少0.747倍,单位为每盘TB。
• 写入吞吐量,θ = fNLQ,其中f是激光重复率,NL是光束线数量,是数据写入到玻璃的速度,单位为bit/s。定义为峰值吞吐量。
• 写入效率,η = E/Q,衡量写入每个用户比特所消耗的能量(单位为nJ/bit)。E是在物镜后测量的。较低的η代表更好的写入效率,因此更受欢迎,因为它允许更多比特在相同的激光脉冲能量下并行写入。
• 寿命是实验估算的存储在玻璃中的数据的寿命(见“寿命”部分)。

写入
图2a显示了数据写入系统的关键组成部分。光源是一个放大飞秒激光器(Amplitude Systems,Satsuma HP3,具有谐波产生,516nm中心波长(二次谐波),可调脉冲持续时间从300fs到1000fs)。我们使用高斯拟合自动相关器信号(APE,Carpe)在物镜前测量脉冲持续时间。输出激光脉冲列在10 MHz时通过可调衰减器、放置在电动旋转台上的石英半波板和Glan线性偏振片。
在衰减器之后,光学配置取决于写入的体素类型。双折射体素写入需要偏振调制和光束分离,后者用于生成种子脉冲和数据脉冲。相位体素写入只需要幅度调制。
调制后的激光脉冲被准直,并射向一个自承空气轴承多面扫描器(Novanta,SA24),其24个面以10,000–50,000 rpm的速度旋转。扫描的激光脉冲通过定制的f-theta扫描透镜(焦距为63mm)后通过中继透镜。该光学排列确保脉冲始终进入物镜的瞳孔,不受扫描角度的影响。
物镜(Olympus,LUCPLFLN40X)将扫描的激光脉冲聚焦在玻璃盘片内(2mm厚),玻璃盘片被安装在xy平移台(PI,V-551.7D和551.4D)上。平移台沿x轴以恒定速度移动,而脉冲沿y轴扫描,因此我们以恒定深度写入一平面体素。我们选择平移台的速度和多面扫描器的旋转速率,使得激光脉冲聚焦在预定的间距上,例如,对于玻璃中预定的0.5μm × 0.7μm间距,速度约为3.57mm/s,旋转速率为17,000rpm。速度、旋转速率与间距之间的关系由激光脉冲的重复率、多面扫描器面到物镜的放大倍数、每次旋转的多面扫描器面数量和物镜焦距决定(补充信息)。
通过在z轴上平移物镜并使用公司自设计的电动驱动器来调整物镜的球面像差校正圈套,改变玻璃中的写入深度。CMOS(互补金属氧化物半导体)传感器(FLIR,GS3-U3-41C6M)通过与写入激光束相同的物镜捕获写入过程中的光致发射图像。这些图像用于闭环控制,以稳定体素写入(更多细节见“基于发射的体素写入控制”部分)。
我们通过一个光电二极管来稳定多面扫描器的旋转速度,该光电二极管检测固定的连续波激光束(632nm,Thorlabs,PL202),该激光束反射在多面扫描器面上。激光束与写入激光束的路径不同,每次扫描时它都会经过光电二极管一次,每个面产生24个脉冲。通过这些脉冲,我们能够反馈控制多面扫描器电机的速度。为了考虑不同多面扫描器面反射率的差异,我们测量了用每个多面扫描器面写入的体素的光致发射强度,并将其作为标定信号,用于馈送到AOM(更多细节见“基于发射的体素写入控制”部分)。
每个体素的能量(EPV)通过用热功率计(Thorlabs,PM101A)测量物镜后的激光平均功率来确定。EPV仅对最强符号进行测量,因此它代表了幅度调制前的能量需求。该值用于估算写入效率,排除了光学平台组件的损失。

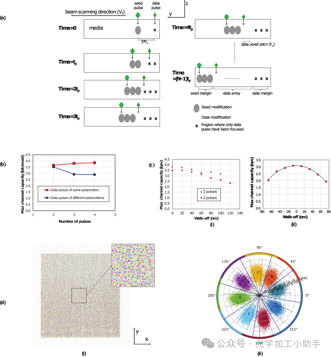
写入双折射体素(伪单脉冲模式)
在可调衰减器和多面扫描器之间,有两个关键模块需要用于通过伪单脉冲模式写入双折射体素:可调光束分割器和偏振调制器。
可调光束分割器。衰减后的激光束通过声光偏转器(AOD)(G&H,AODF 4140)或偏振光栅(PG)光束分割器被分成两束(种子脉冲和数据脉冲)。AOD通过调节射频信号,在任意角度和功率比下分割激光束。我们通常使用种子脉冲:数据脉冲的能量比为100:60–70。PG光束分割器,由一对PG组成,通过改变PG的相对角度和输入光束的偏振来调节分割后的激光束的角度和功率比(补充信息)。我们调节种子脉冲和数据脉冲之间的分割角度,以使它们在玻璃中的距离等于体素间距的倍数,以便数据脉冲能够击中由种子脉冲创建的种子结构。我们使用间距为三个体素间距的种子和数据脉冲之间的分隔来实现最佳密度。
偏振调制器。分割后,两束光通过中继透镜并进入两个顺序排列的Pockels单元(ADP,Leysop,EM200A-HHT-AR515),晶体方向相对为45°。这两个Pockels单元调制每对脉冲的偏振(同时调制种子和数据光束)。我们使用椭圆偏振(椭圆度=0.5)来减少Pockels驱动电压。我们使用公司自制的高压调制器来调制Pockels单元(200V峰值至峰值幅度,带宽10MHz)。一些光学组件在Pockels单元后无意中修改了偏振。我们通过在Pockels单元后安装一对波片来补偿这种修改,以使物镜瞳孔处的偏振为圆形,当两个调制器都设置为0V时。

写入相位体素
在可调衰减器和多面扫描器之间,光束经过一个负责幅度调制的模块。经过可调衰减器后,光束被减小到0.5mm或更小,并通过石英AOM(G&H,I-M110-2C10B6-3-GH26)进行偏转和幅度调制。此光斑尺寸确保调制的上升和下降时间小于100ns。AOM通过与激光频率同步的射频信号进行调制。射频信号编码数据并调制每个脉冲的衍射效率。我们使用第一衍射级别进行写入。
对于多光束写入,我们将来自相同源(Coherent,Monaco 517-20-20,10 MHz重复率和517 nm中心波长,310 fs脉冲持续时间)的激光束分成四束,每束都通过自己的AOM进行调制,并通过光束位置控制器与边缘镜将它们紧密传播在一起。光束通过相同的多面扫描器扫描,并以稍微不同的角度垂直于扫描方向进入单个物镜。物镜在玻璃内部不同的位置聚焦四个脉冲。多光束设置的更多细节见扩展数据图4,热模拟方法在补充信息中描述。

基于发射的体素写入控制
在写入过程中,白光发射来自于体素形成时生成的致密且高温的等离子体【28】。写入物镜用于以反向反射配置收集这种发射。发射通过介质镜(与前向通过的写入光束相同的镜子)传输,并通过管透镜和中继光学成像到相机传感器(2,048 × 2,048像素,8位FLIR,Grasshopper3,GS3-U3-41C6M-C)。扫描线(长度可达300μm)在相机传感器上放大,以确保每0.5μm的玻璃内至少有3个像素。安装了一个切除波长滤光片以去除散射的激光光。通过首先在垂直方向积分像素强度,然后在水平方向分箱,获得128点信号,从扫描线获得发射剖面。相机围绕光轴旋转,以避免传感器行和发射线之间的干扰效应。
基于发射的控制有两个方面:离线平坦化和闭环控制。离线平坦化补偿扫描空间中不同点的静态差异,例如由多面扫描器面的反射率引起的差异。闭环控制在写入过程中补偿动态差异,例如温度波动,通过使用AOM控制激光功率以达到指定的发射目标。
非线性电子学和AOM、扫描光学和物镜深度依赖的变化的离线标定通过组合程序进行。激光设置为低于损伤阈值的固定能量,AOM调制从修改阈值到最大值扫过,在玻璃中形成不同深度的体素。因此,对于每个深度×面×扫描角度的元素,我们有一个从调制到发射的映射。我们使用二次拟合反转此映射,以获得所需的动态调制来实现平坦的目标发射。这个映射存储并在随后的数据写入过程中与符号调制叠加。
在闭环控制中,为每个样品定义目标发射值。该值是相对的,可能在不同实验和写入系统之间变化。写入沿x轴进行,分为超扇区序列。每个超扇区开始时写入几个填充扇区,仅使用最高幅度符号。通过这些填充扇区,写入器可以测量初始发射剖面,并使用AOM调整激光功率。每写完一个超扇区,写入器利用填充扇区反复调节AOM调制,直到发射与目标值对齐。需要时重复此调节过程。闭环控制在每层开始时重置,且相机快门时间设置为集成至少一次完整的多面旋转,以确保一致的发射测量。
写入每层的最终超扇区后,我们测量EPV以跟踪绝对能量指标,如“写入”部分所述。有关基于发射的控制的更多细节,请参见扩展数据图6。

数据样本的写入条件
相位体素:数据样本的写入条件如下:在1.9–0.1mm玻璃深度处约16–19nJ,分别在物镜后测量;物镜前脉冲持续时间为400fs;0.5μm × 0.7μm体素间距,7μm层间距,共258层;铝硅酸盐玻璃(BOROFLOAT 33,Schott);相位体素模式(各向同性RI变化);516nm波长;NA 0.6(40倍)聚焦物镜(Olympus,LUCPLFLN40XRC);10 MHz激光重复率下每个体素单脉冲(Satsuma,Amplitude);四级幅度调制;同步多面扫描(Novanta,SA24)和XYZ(PI)介质和物镜平移。

相位体素的符号计数和调制优化
符号计数和调制优化的条件如下:在1.9–0.1mm玻璃深度处约16nJ–20nJ到约19nJ–23nJ,分别在物镜后测量;物镜前脉冲持续时间为400fs;0.5μm × 0.7μm体素间距,7μm层间距,共258层;铝硅酸盐玻璃(BOROFLOAT 33,Schott);相位体素模式(各向同性RI变化);516nm波长;NA 0.6(40倍)聚焦物镜(Olympus,LUCPLFLN40XRC);10 MHz激光重复率下每个体素单脉冲(Satsuma,Amplitude);31级幅度调制;同步多面扫描(Novanta,SA24)和XYZ(PI)介质和物镜平移。

相位体素的多光束分析
多光束分析的条件如下:在1.9–0.1mm玻璃深度处约17–19nJ,分别在物镜后测量;物镜后脉冲持续时间为310fs;0.5μm × 0.7μm体素间距,7μm层间距,共258层;铝硅酸盐玻璃(BOROFLOAT 33,Schott);相位体素模式(各向同性RI变化);517nm波长;NA 0.6(40倍)聚焦物镜(Olympus,LUCPLFLN40XRC);10 MHz激光重复率下每个体素单脉冲(Monaco 517-20-20,Coherent);四级幅度调制;同步多面扫描(Novanta,SA24)和XYZ(PI)介质和物镜平移。

通过伪单脉冲模式写入双折射体素
通过伪单脉冲模式写入双折射体素的条件如下:在1.9–0.1mm玻璃深度处约22–26nJ,分别在物镜后测量;物镜前脉冲持续时间为300fs;0.500μm × 0.485μm体素间距,6μm层间距,共301层;熔融二氧化硅玻璃(Spectrosil 2000,Heraeus);拉长的单一纳米空隙体素模式(双折射修饰);516nm波长;NA 0.6(40倍)聚焦物镜(Olympus,LUCPLFLN40XRC);10 MHz激光重复率下每个体素伪单脉冲(Satsuma,Amplitude);八级偏振调制;同步多面扫描(Novanta,SA24)和XYZ(PI)介质和物镜平移。

读取硬件
对于双折射体素和相位体素,我们使用宽视场显微镜和sCMOS(科学CMOS)相机(Hamamatsu ORCA Flash4 v.3.0,2,048 × 2,048像素,6.5μm像素大小)和LED照明进行读取。玻璃安装在定制样品支架上,并安装在机械xyz平移台上。
照明、样品的机械运动和相机都由公司内部开发的定制软件控制。
在写入时,几个基准标记被写入玻璃的预定位置,数据位置相对于这些标记是已知的。读取子系统通过找到这些基准标记并利用它们来校准玻璃位置,以便自动定位任何轨道或扇区。
要记录每个轨道中所有扇区的图像,我们首先需要找到每个扇区的对焦位置。为此,样品首先在z方向上连续移动,同时相机以固定帧率运行。我们调整帧率和z速度,以便每个扇区记录约10帧,对于每一帧,我们计算基于方差的清晰度度量。清晰度度量中的峰值用于

双折射读取
我们的双折射读取子系统是一个定制的宽视场偏振显微镜。光源是Thorlabs Solis-525C LED,中心波长为525nm。读取原理基于之前的研究【39】。我们使用固定的线性偏振片和波片在照明路径中生成圆偏振光。照明光通过Köhler照明聚焦到样品上。聚光镜是50倍的Mitutoyo长工作距离物镜,NA为0.55(MY50X-805)。物镜是40倍的Olympus NA 0.6物镜(LUCPLFLN40X)。它具有球面像差校正圈套,可以在我们沿z方向移动时通过定制的电动单元自动调整,电动单元安装在物镜外部。管透镜是Thorlabs TL180-A,焦距为180mm。在检测路径中,我们有两个液晶可调延迟器(LCR-200-VIS,Meadowlark Optics)。我们调整这些延迟器的电压来设置偏振检测状态。

在之前的工作中,描述了固定数量的偏振状态配置【39】。对于高斯噪声,当偏振状态均匀分布在Poincaré球面上时,角度不确定性(通过Cramer-Rao界限测量)最小。因此,我们通过将三个偏振状态安排在Poincaré球面上的120°间隔,而不是0°、90°和180°,来改进之前的工作。

为了读取和解码体素,我们不是尝试计算图像中有多少体素,这已经知道。相反,我们是尝试区分不同的符号级别。较高的NA可以减少来自相邻体素的信号重叠,因此,在噪声存在的情况下,解码质量更好。

相位读取
我们使用定制的泽尔尼克相位对比显微镜读取相位体素。光源是Thorlabs Solis-445C LED,中心波长为445nm。由于我们的目标仅仅是区分不同写入的符号,而不是提取定量的相位信息,我们使用泽尔尼克相位对比显微镜【33】,这是一种简单且稳健的定性方法,足以使体素在未修改的玻璃背景下清晰可见。

泽尔尼克相位对比的已知限制是其固有的光学切片性能差,相比双折射体素读取,它会导致相邻数据层之间增加轴向串扰,在双折射体素读取中,没有相位掩模或孔径放置在物镜或聚光镜瞳孔中。我们通过在每个数据层捕获两幅图像来缓解这种效应。该方法利用了这种成像方式的事实:体素在焦点处扫描时会表现出强度振荡和对比反转,长度尺度为几个μm。与此相比,来自失焦区域的背景特征在此范围内保持基本不变。因此,我们在体素对比度最大的位置(z位置)获取一幅图像,在玻璃内的几个μm深处获取第二幅图像,此时体素对比度既降低又反转。两幅图像的相对强度和符号取决于聚焦条件,并可以通过校正圈调整。使用这种双图像方法,我们能够将比特错误率(BER)降低一倍,相比每层使用单一图像的方法。

照明物镜是Thorlabs MY20X-804,带有环形幅度掩模。物镜(Olympus,LUCPLFLN40XPH)具有NA 0.6和2mm的工作距离,带有相位环。它具有球面像差校正圈套,可以在我们沿z方向移动时通过定制的电动单元自动调整。

寿命条件
我们使用宏观测量方法评估相位体素的耐久性,跟踪其在代表性盘片中经过数百条数据承载轨道的热擦除过程。该方法利用了已写入结构的3D周期性:当一束准直光束穿过修改后的玻璃时,它会在离散角度发生衍射,提供体素存在的清晰且无歧义的光学特征。我们在数值模拟中发现,对于相位体素,给定阶次的衍射效率是平均折射率调制的周期性函数,在我们的小指数变化范围内大致是二次函数。这意味着衍射效率作为一个方便的代理,可以用来监测体素在退火实验中的热擦除过程。

样品在炉中(Carbolite GERO,LHT 6/30)在四个升高温度下(440°C、460°C、480°C和500°C)退火,每次退火时间为1小时,持续四步。在每个退火步骤中,我们测量通过修改过的玻璃的405nm激光束(HÜBNER Photonics,Cobolt 06-MLD 405)的绝对衍射效率,使用一对光电二极管功率传感器(Thorlabs,S121C)记录入射和衍射功率。然后,将衍射效率η与时间t的衰减曲线进行归一化,并用拉伸指数模型进行拟合,形式为ηa = exp(−(t/τ)β),其中a是无量纲缩放因子,β是无量纲拉伸因子,τ是衍射信号的特征1/e衰退时间。一个单一的β值用于拟合所有温度的数据。最佳拟合值为0.427。然后,使用拟合的时间常数来通过阿伦纽斯方程确定激活能:1/τ = Aexp(−Ea/kBT),其中A是前指数因子,Ea是激活能,kB是玻尔兹曼常数。最佳的激活能拟合值为3.28eV。

机器学习模型
我们使用机器学习从扇区图像中推断符号。解码流水线包含四个步骤:预处理、符号推断、符号到比特映射和错误校正(图3c)。对于预处理,我们使用在扇区边缘写入的一小部分已知数据来查找每个图像中扇区的边界(扩展数据图7a)。
我们的模型是一个卷积神经网络(CNN),一次解码一个扇区。它在大量的扇区图像及其相应的地面真实符号上进行训练。使用CNN能够利用我们通过写入和读取已知数据模式生成大量训练数据的能力。它输入包含扇区信息的图像堆栈,并输出每个体素的符号概率的二维数组。然后,符号概率根据写入过程中使用的调制方案映射到比特概率。这个设计使我们能够考虑到光学散射、读取器上的失焦光以及层间的干扰等上下文空间信息。我们还提供了两个额外的二维位置编码通道,以考虑可能的xy依赖的图像畸变(例如,晕影和焦深变化)。每个扇区图像提供至少4×6像素/体素。CNN应用一系列卷积、非线性激活和下采样操作,从输入图像中提取与符号分类相关的特征,分辨率不同。扩展数据图7展示了用于相位体素结果的模型架构(见“Silica系统分析”部分)。尽管我们探索了其他模型变体,但所有架构仍然是基于卷积的。

如在“读取与解码数据”部分所述,对于相位体素,光学点扩散函数(PSF)是拉长的,因此信息分布在从玻璃中获得的多个z位置的图像中。我们因此将从目标区域上方和下方获取的图像输入神经网络,以解码该区域。我们称这些附加图像为上下文图像。包括更多上下文图像可以提高解码质量,尽管随着上下文图像数量的增加,影响会减小,并且取决于体素层之间的z间距。这个效果在扩展数据图7d中展示。

在我们当前的模型配置下,给定体素预测的感受野大约为32体素×32体素×3体素,或16μm×22μm×21μm(x、y、z)范围内。
我们将数据集分为训练集和验证集,并以非重叠批次(通常是16个扇区)处理训练数据。对于每个批次,我们执行一次前向传递以获取预测,然后计算预测符号概率与地面真实符号之间的类别交叉熵损失,所有体素和扇区中所有体素的平均值。
这个标量损失会反向传播以计算梯度,梯度用于根据优化器设置更新模型参数。每次更新就是一次训练步骤。我们重复训练步骤直到训练集中的所有扇区都被使用,这算作一个训练周期。我们使用Adam优化器【40】,学习率为3×10−4,每50个周期下降10%。
在每个周期结束时,我们使用互信息评估验证集上的模型,平均所有体素。训练持续150个周期,最终我们保留在推断过程中达到最高验证互信息的模型。

冗余优化和错误校正
Silica与所有数据存储系统类似,需要错误校正以确保数据完整性,尽管存在原始比特错误。我们希望测量在允许错误校正的情况下可以存储的用户数据密度,并选择最大化这一有效密度的错误校正参数。

使用原始比特错误率(BER)来估算密度是不充分的,因为比特错误不是完美均匀分布的,而纠正比特错误所需的开销远大于比特错误本身的比例【37】。我们现在描述如何使用错误校正方案来估算用户数据的密度。

我们选择LDPC码【37】作为扇区内的错误校正,并选择一种擦除码,将k个数据扇区分布到n个扇区上,只要这n个扇区中的任何k个扇区能够完美解码,用户数据就能被重建【18】。用户数据的密度即为原始数据密度,乘以LDPC码率和擦除码率k/n的乘积。

我们使用来自CNN解码器的比特概率作为输入,传递给用于LDPC解码的置信传播算法【37】。这是一种软决策解码方式,比硬决策解码更高效,并且允许我们利用符号推断算法提供的全部信息。

我们选择5G无线电话标准的LDPC错误校正码【41】,因为它设计用于适应广泛的编码率。在电话应用中,发射器可以根据对信道质量的估计,在码字生成时发送非常少或非常多的冗余比特。在接收端,未出现的冗余比特将以0和1之间的平衡概率输入到置信传播网络中(无信息),错误恢复码设计为在可能的情况下继续进行解决。

可变的LDPC码率和随之而来的擦除码率共同形成一个帕累托前沿。最大化可恢复信息、介质的有效密度和写入器成本效率的点是这两个指标乘积的最大值,我们使用此指标作为我们的实验工作流程和质量因子的定义。在产品设计中,工程容差将被考虑,并且可能根据例如是否希望读取冗余组的n个扇区,选择帕累托前沿上的不同点;这些细节在本文中未提供。

我们现在描述确定帕累托前沿的程序。首先,我们写入一块玻璃,其中所有扇区都包含随机测试数据,数据比特和冗余比特各占50%。读取时,对于每个扇区,我们从机器学习符号推断中获得比特概率,然后通过逐步减少冗余比特尝试进行LDPC解码,直到找到允许成功恢复该扇区的最小冗余比特数。这个值给出了该扇区可以可靠写入和读取的最高码率。错误率,因此码率,会在盘片中的扇区之间变化,我们可以将码率与在该码率下恢复的扇区比例绘制在图上,形成帕累托前沿。

扩展数据图1g展示了一个示例。然而,为了简化,我们有时将质量因子与码率绘制在一起,如图3d所示,在这种情况下,最佳点是具有最大垂直轴值的点。

扩展二进制格雷码
在编码中,使用二进制格雷码【42】将用户数据比特映射到符号中是常见做法,其中每个符号由一个二进制编码单词表示,该单词与前一个符号仅在一个比特上有所不同。这最小化了在噪声信道中比特错误率(BER),因为相邻符号更有可能由于噪声而被混淆。二进制格雷码通常仅针对2的幂次符号数定义(例如,将两位二进制序列00、01、11、10分别分配给四个连续符号)。格雷码也存在于非二进制编码中【43】。

然而,为了最大化Silica信道的容量并同时使用二进制LDPC错误校正,我们有时需要考虑非2的幂次符号数,从而得到二进制编码。我们称一种编码方法为(A,v,b)-编码,如果它采用每体素A个符号的字母表,并将b位序列分配给v个体素组。一个(A,v,b)方案将b比特(2b种模式)分配到v个体素(Av种模式),其中Av = 2b + Δ,Δ尽可能小,理想情况下为0。目标是通过以接近信道容量的速率log2(−AΔv)/v传输来最大化信道使用。较小的A会低估信道,而较大的A会增加符号错误率(SER),因此需要显著更多的前向错误校正(FEC)开销以便实用解码器。如果可能,我们还希望保持格雷特性:如果我们将一个符号误解为其邻近符号,则仅翻转一个比特。

以一个Silica信道为例,其每体素的容量为1.5比特。一个简单的(4,1,2)-编码使用四符号字母表,每个体素一个符号,使每个体素传输2比特,但符号错误率较高。更好的方法是(3,2,3)-编码,它使用三符号字母表,将3比特序列分配给一对体素。这意味着每个体素平均传输1.5比特,这正好是信道容量。对于此编码,Δ = 1:在九种可能的符号对中,我们只使用了八种。

我们为字母表大小A = 3 × 2i和A = 5识别出了完美的格雷编码。

符号选择优化
在“优化每个间距处的参数”部分中,我们提出了优化符号数量及其能量调制的需求。我们的符号选择方法将玻璃存储系统建模为一个通信信道,其任务是通过写入、读取和解码过程传输每个体素的调制,记为Y。目标是识别一组优化的调制,最大化我们可以通过此信道传输的信息量。

我们通过确定调制的初始范围来开始,首先确定修改玻璃所需的最小调制Ymod,以及用于目标发射值的最大调制Ymax(且不会损坏玻璃)。

接下来,我们定义一个候选调制集M,在Ymin到Ymax之间均匀间隔,其中M足够大,可以充分采样调制空间。在典型实验中,M = 31。

然后,我们写入一个训练样本,其中每个体素随机分配一个来自M候选中的调制。样本包含数千个扇区,以确保足够的数据多样性进行模型训练。

训练一个回归模型来预测每个体素的调制。我们称预测的调制为Y。在推断时,模型为每个体素输出一个调制Y的概率分布,记为P Y v( )。该概率分布表示用于写入每个体素的模型调制的估计值。

然后,我们将P Y v( )分布按其调制Y进行分组,得到P Y( ) Y。P Y( ) Y表示模型对写入所有已知调制Y的体素的调制的估计。此过程捕获了模型对信道的表示。这些分布在图4b中展示。

最后,我们在聚合分布上执行优化(使用序列最小二乘法二次规划),从M中选择一个子集N的调制。通过模拟解码器性能,包括LDPC错误校正,我们对调制的子集(既包括符号集中的符号数量,也包括每个符号选择的调制)进行优化,并估算解码数据与传输数据之间的互信息。选择的最佳子集是最大化这些互信息的子集。然后,我们可以使用这个最佳子集的N个符号来写入用户数据。

640 (5)

扩展数据图1 | 连续写入。
(a) 体素写入几何结构示意图。激光脉冲列被门控,以便从原始材料中形成孤立的体素。
(b) 实验写入的体素的方位角(左)和延迟图像(右)。体素间距为2 μm。
(c) 连续线写入几何结构示意图。激光脉冲列不被门控,而是写入连续的线条。在这里,先前修改过的材料作为种子,放大延迟信号。
(d) 实验写入的线条的方位角(左)和延迟图像(右)。线条间距为2 μm。注意,双折射信号比孤立体素时强得多。
(e) 实验方位角图像(左)和扫描线部分的1D切片图像(右)。线条间距和体素间距为1 μm。在这个演示中,激光重复率为1 MHz,每个体素有10个脉冲。(每个体素的时间为10 μs,阶段速度为100 mm/s)。符号之间的急剧过渡(<300 nm)表明材料响应是一个相对快速的过程。
(f) 单层的x间距扫描结果。y维度的体素间距固定为0.8 μm,而x维度的体素间距从100 nm扫到300 nm。从原始图像计算的延迟和方位角显示出不同的方位角级别。这使我们能够估算每个体素的比特数。
(g) 连续写入生成的样品的解码分析。实现了2.136 Gbit/mm³的数据密度(每盘5.1 TB的可用容量)。
(h) (左) 显示7束光分裂、调制和重组组件的实验设置,用于并行化连续写入。(右) 示例为75 mm × 75 mm × 2 mm的样品,包含7个写入的数据带。

640 (6)

扩展数据图2 | 双折射体素写入。
(a) 双折射体素的伪单脉冲写入示意图。数据体素在y方向上形成。数据修改通过不同的颜色表示不同的方位角。
(b) 双折射体素方位角对种子脉冲和数据脉冲偏振的依赖性,展示在冷写入条件下。
(c) 种子修改与数据脉冲之间的距离(偏移)对双折射体素形成质量的影响:(i) 在“冷写入”条件下,种子修改先行形成,然后数据脉冲传送到相同位置,(ii) 在伪单脉冲写入条件下。
(d) 使用伪单脉冲写入技术在硅玻璃介质中记录的双折射体素。(i) 延迟-方位角图像和(ii) 提取的8个方位角值,绘制在极坐标中。

640 (7)

扩展数据图3 | 相位体素写入。
(a) 示意图:(i) 激光脉冲聚焦在玻璃介质内,(ii) 激光引起的折射率变化在激发区域内。
(b) 幅度复用数据写入的示意图:不同的符号通过激光脉冲的不同幅度表示/写入。
(c) 相位对比显微镜图像示例,展示在铝硅酸盐玻璃中写入的2比特数据(4个修改级别),拍摄于单个体素的两个不同深度。(i) 激光引起的折射率修改的正对比图像。(ii) 在稍微不同的深度获得的体素的负对比图像。(iii) 体素的正负对比图像差异,增加了信噪比。
(d) 正常化体素强度分布的示例直方图,显示四个亮度级别的分离。
(e) 写入(左)和读取(右)研究仪器。

640 (8)

扩展数据图4 | 多光束写入。
(a) 四束扫描光束并行写入的方法示意图:(i) 侧视图,(ii) 顶视图。(iii) 并行写入系统的实验设置。HWP:半波板,PBS:偏振光束分离器,AOM:声光调制器。(iv) 示意图说明了光束位置控制器的机制。
(b) 使用10 MHz飞秒激光脉冲在玻璃中写入的体素的相位对比图像。(i),(ii),(iii) 使用4束光束,(iv) 使用单束光束。
(c) (i) 来自(b)中数据的体素强度的直方图。带点的蓝线表示在未形成体素的区域(符号0)处的图像强度直方图,带点的红线表示在形成体素的区域(符号1)处的图像强度直方图。(ii) 绘制了体素强度的标准差与每束光的脉冲能量的关系。(iii) 从(ii)中绘制的图表中评估的能量窗口与写入光束数量的关系。
(d) (i) 和(ii)分别为四束光束写入和单束光束写入的质量因子与码率的关系。发射目标设置为每束光3000计数。为了达到该发射目标,四束光的脉冲能量为17.6 nJ,单束光的脉冲能量为19.5 nJ。

640 (9)

扩展数据图5 | 多光束写入模拟。
(a) (i) 激光聚焦深度处的温度热图。激光脉冲从底部扫描到顶部。(ii) 每束光的峰值温度与光激发次数的关系图。红色虚线表示第15次光激发的位置,峰值温度达到饱和。
(b) 每束光在第15次光激发区域中心的温度历史:(i) 单束光束,(ii) 双束光束,(iii) 四束光束。时间零点定义为与第15次光激发事件对应的时间点。温度以单次光激发引起的温升ΔTex为标准化。
(c) (i) 预热时模拟的标准化温度升高与光束数量的关系。(ii) 预热时模拟的温度升高与能量窗口的关系。

640 (10)

扩展数据图6 | 基于发射的体素写入控制。
(a) 检测发射线以获取激光能量调制。(i) 一个示例图像及其相关的幅度轮廓,显示了通过在测试材料内扫描激光束生成的发射线,图像传感器上的发射线。扫描仪和光束传输的空间不均匀性导致扫描线上的发射轮廓不均匀。(ii) 使用不同激光能量获得的扫描线上的发射轮廓。(iii) 为了获得目标幅度的发射,扫描线上的激光能量。(iv) 使用(iii)的调制激光能量获得的扫描线上的发射幅度。
(b) 在没有离线平坦化的情况下写入的体素幅度变化示例。激光束通过多面扫描器在y方向扫描,同时玻璃在x方向以恒定速度平移。(i) 用多面扫描器的所有面(共24个面)写入的一个示例扇区。体素幅度的x方向变化表示面间变化,源于多面扫描器面之间反射率的变化。(ii) 使用相同的单个面每次旋转写入的示例扇区。垂直变化表示面内变化,源于每个面沿反射率的变化以及不同扫描角度下光束传递的不同。
(c) 多面扫描器的所有24个面(x轴)在扫描线(y轴)上的发射幅度图。(i) 未经过能量调制的发射幅度图。(ii) 通过能量调制平坦化中心区域的发射幅度图。(iii) 使用能量调制写入的体素扇区,能量调制使得写入区域内的发射幅度符合预期。
(d) 补偿时间变化的闭环控制示例。(i) 反馈过程中的发射轮廓。(ii) 平均发射幅度与反馈计数的关系图。

640 (11)

扩展数据图7 | 前导码和CNN模型架构。
(a) 扇区底部前导码的示意图。该模式设计为易于检测,以便我们能够明确地找到扇区边界。
(b) 写入几何结构的示意图。每一层都填充有数据扇区。对于非多面写入器,快轴是x轴;对于多面写入器,快轴是y轴。
(c) 用于解码的神经网络架构。我们的网络架构包括一个图像嵌入干,提取高分辨率特征。然后,三个连续阶段,每个阶段都对逐步下采样的输入进行操作,提取较粗分辨率的特征。额外的投影层平衡不同阶段之间的信息流,直接传递到最终的分类层。这三个不同的阶段结合了2D卷积层块、2D批处理标准化和修正线性单元(ReLU)或高斯误差线性单元(GELU)激活函数。
(d) 上下文图像数量对解码质量的影响。上下文图像是提供给神经网络的附加图像,旨在为其提供更多关于数据3D结构的信息(见“机器学习模型”部分)。

关于我们:

OMeda成立于2021年,由3名在微纳加工行业拥有超过7年经验的工艺,项目人员创立。目前拥有员工15人,在微纳加工(涂层、光刻、蚀刻、双光子印刷、键合)等领域拥有丰富的经验。 同时,我们支持4/6/8英寸晶圆的纳米加工。 部分设备和工艺支持12英寸晶圆工艺。针对MEMS传感器、柔性传感器、微流控、微纳光学等行业。

中国(上海)自由贸易试验区临港新片区业盛路188号450室 电话:+86 188 233 40140 邮箱:jing.chen@omeda-optics.com

来源:OMeda

关于我们

OMeda(上海奥麦达微)成立于2021年,由3名在微纳加工行业拥有超过7年经验的工艺,项目人员创立。在微纳加工(镀膜、光刻、蚀刻、双光子打印、键合,键合)等工艺拥有丰富的经验。 同时,我们支持4/6/8英寸晶圆的纳米加工。部分设备和工艺支持12英寸晶圆工艺。针对MEMS传感器、柔性传感器、微流控、微纳光学,激光器,光子集成电路,Micro LED,功率器件等行业。

姓名:*
邮件:*
公司名称:
电话:*
您的需求: